距離第35屆佛山陶博會開幕僅剩4天
陶小陶溫馨提示
記得實名領票
準備好口罩
提前獲取粵康碼/其他省市健康碼
帶傘防曬防雨
備好防寒衣物
立即掃碼注冊,領取免費門票!

接下來的這份攻略
將解答你的所有疑惑
從入場到展館周圍衣食住行
趕緊mark一下!
1
參觀 · 時間&地點
01展會時間
10月18-20日 9:00-17:30
10月21日 9:00-16:30
02展會地點
中國陶瓷城展館
地址:廣東省佛山市禪城區江灣三路2號

▲中國陶瓷城展館
中國陶瓷總部展館
地址:廣東省佛山市禪城區季華西路68號

▲中國陶瓷總部展館
佛山國際會議展覽中心展館
地址:廣東省佛山市禪城區南莊鎮陶博大道

▲佛山國際會議展覽中心展館
2
入場 · 須知
應《廣東省大型群眾性活動新冠肺炎疫情常態化防控工作指引》要求,展會開展必須嚴格實行必要的防疫防護措施。我們承諾勢必將所有展商及觀眾的安全放在首位,確保為大家提供一個安全、有序、高效的展覽環境。
預登記+實名制入場
本屆展會實行實名預登記制度,現場將全面升級為電子辦證通道,提前預約,現場掃碼,即可入場。
進館流程:
1、請出示粵康碼/其他省市健康碼,綠碼放行;
2、微信掃碼并關注“佛山陶博會公眾號”后點擊電子門票,注冊后獲取門票;
3、接受測溫、安檢。
溫馨提示:電子門票一次注冊三館通行喲!
防疫知識宣講
1、展會必須全程佩戴口罩;
2、會面有距離拱手不握手;
3、勤洗手、多消毒,有發熱,早報告等。
注意事項
1、體溫不正常或14日內到訪過中、高風險地區的觀眾禁止進入展館;
2、本展館設有臨時隔離區及醫療站。
3
展館 · 布局
第35屆佛山陶博會由中國陶瓷城展館、中國陶瓷總部展館、佛山國際會議展覽中心展館三大展館組成,共40萬+㎡展覽規模,涵蓋300+固定參展商和500+臨時參展商;展品種類齊全,全面涵蓋建筑陶瓷墻地磚、巖板、石材、陶瓷機械原材料、馬賽克、衛生潔具、休閑衛浴、五金水件、巖板家居等品類。

01中國陶瓷城展館
固定展覽面積5.3萬㎡,臨時展覽面積2000+㎡,參展企業300+家,主要展示仿古磚、大理石瓷磚、巖板、仿古磚、拋釉磚、陶瓷大板、陶瓷厚板以及馬賽克、花磚、智能衛浴、防靜電瓷磚、巖板家具等產品。

▲中國陶瓷城展館1F
產品:五金水件、浴室柜/定制、淋浴房、休閑衛浴/桑拿房/蒸汽房、商業配套

▲中國陶瓷城展館2F
產品:瓷磚、石材、商業配套

▲中國陶瓷城展館3F
產品:瓷磚、石材、工程一街

▲中國陶瓷城展館4F
產品:整體衛浴、休閑衛浴、櫥柜/衣柜/木門、淋浴房、智能衛浴

▲中國陶瓷城展館5F
產品:馬賽克、展架
會展服務中心:0757-82521999
02中國陶瓷總部展館
由獨棟展廳與巖板家居館組成,共計展覽面積33萬㎡,參展企業300+家,主要展示陶瓷大板、防滑磚、巖板、巖板家具、展架、大板、發泡陶瓷、發熱瓷磚等創新產品。
本屆展會根據參展企業需求及行業流行趨勢,在中國陶瓷總部展館設立巖板家居館,全新展示建陶行業內具有創新力與競爭力的巖板家居產品,畫界、利富家居、名諾石材、盛陽巖板、尊巖家居、天美展架、百佳、華巖品質、簡舍、薄士薄瓷、MSA、羅瑪石代、西班牙羅蘭、意大利EK、協銳家居、HOMKOO整裝云等優秀品牌強勢加入,主要展示巖板、巖板家具、展架及相關產品。

▲巖板家居館平面圖

▲中國陶瓷總部展館平面圖
會展服務中心:0757-82521999
03
佛山國際會議展覽中心展館
固定展覽面積93.3萬㎡,臨時展覽面積1.5萬㎡,參展企業200+家,主要展示大理石瓷磚、仿古磚、馬賽克、巖板、石墨烯發熱巖板、背景墻、馬賽克、門窗、發泡陶瓷、建材軟件配套等產品。

▲佛山國際會議展覽中心展館平面圖
會展服務中心:0757-82521999
4
活動· 一覽
展會期間,將針對當前發展趨勢、行業熱點以及經銷商、設計師、房地產工程采購商、貿易商等多種渠道舉辦線上線下展期將落地40+場品牌活動。

▲活動以現場實際發生為準
5
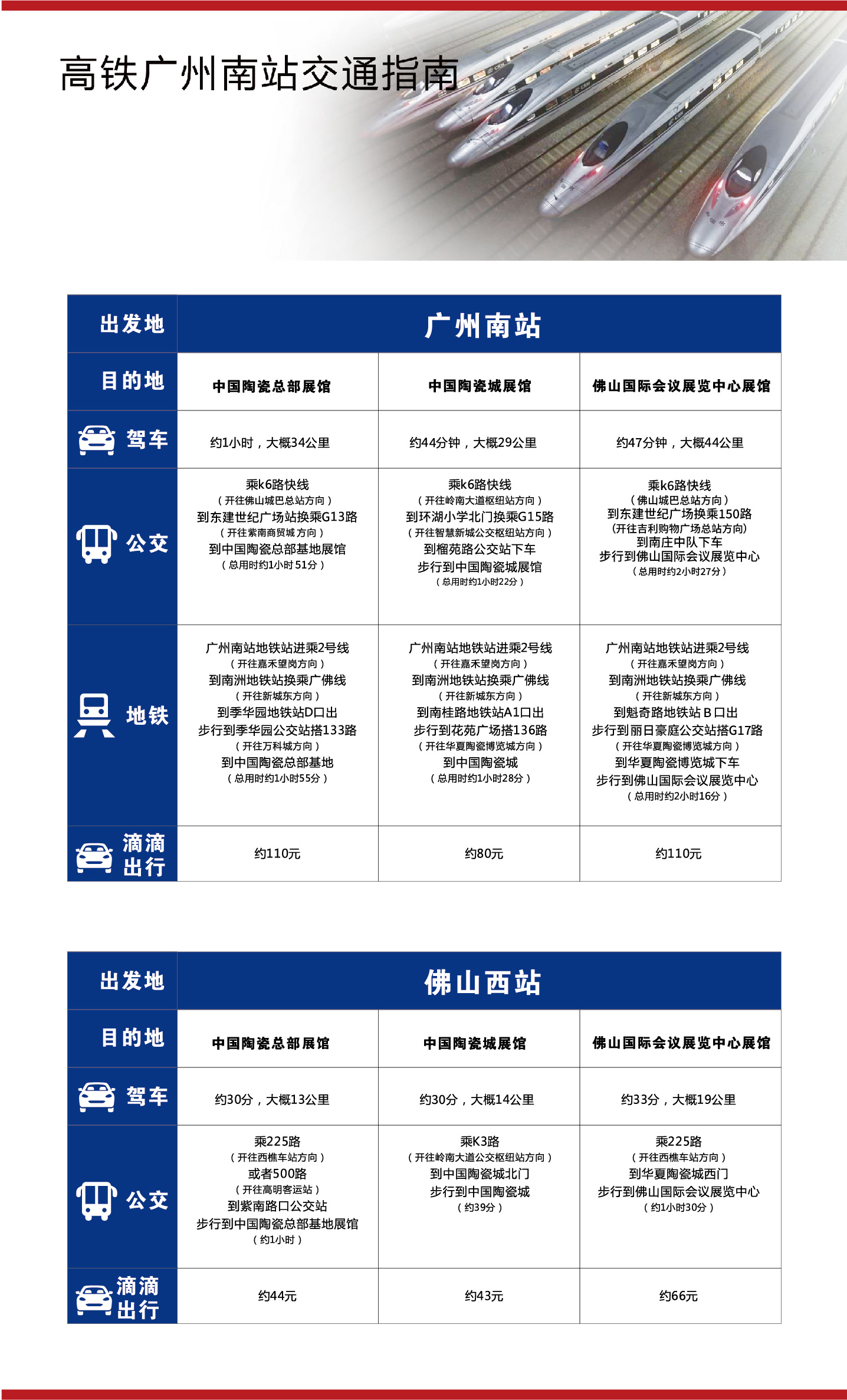
交通 · 路線
本次展會將在廣東佛山舉行,如何能方便抵達展館,我們一起往下看看周邊的交通線路吧!



6
餐飲 · 推薦
中國陶瓷城展館
2樓高爾思咖啡、1樓麥當勞、1樓7-11
沙縣小吃、滿意壹品、衡陽原味魚粉、7- ELEVEN、糖黏豆、齒靈香、LA~BOBO、重慶三碗面、7-ELEVEN、宴福酒樓、H BAR、宜賓燃面、卡索休閑飲品、原味湯粉王
宴福
7
附近 · 住宿
遠道而來的觀眾記得提前預定展館周邊的酒店哦,第35屆佛山陶博會共有30+合作酒店,部分酒店還設有穿梭車站點。陶小陶溫馨提示一定要選擇達到防疫標準的住宿地方。

8
其他 · 服務
01 祈禱室
中國陶瓷城5樓B區手扶梯旁(即B501郁金香展廳旁邊)
佛山國際會議展覽中心展館內大門右側手扶梯附近
02 訂機票/火車票/酒店/翻譯/租車/租會議室/物流等服務
中國陶瓷城展館東門大堂1樓展會服務中心
0757-82729999
中國陶瓷總部展館陶瓷劇場1樓買家服務中心
0757-82526666
佛山國際會議展覽中心展館買家服務中心
0757-82521999
03 銀行或ATM
中國陶瓷城1樓:中國工商銀行、中國郵政、中國銀行、 中國農業銀行
中國陶瓷總部西區F01:佛山農商銀行
佛山國際會議展覽中心展館:中國工商銀行、佛山農商銀行、中國銀行
......
更多精彩內容,等你來現場觀看!
10月18-21日
第35屆佛山陶博會約定您!

領取免費門票

獲取粵康碼
最后,記得一定要收藏好這份攻略哦!❤





